世界一流大学战略规划:价值追求、理性选择与战略行动
时间:2022-04-08 来源:黑龙江高教研究作者:
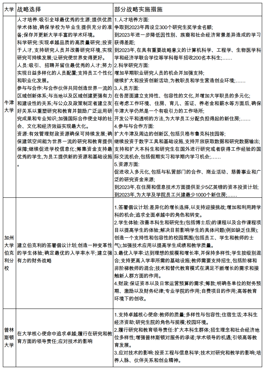
摘要:文章通过比较分析牛津大学、加州大学伯克利分校和普林斯顿大学等三所欧美大学的战略规划后发现:使命和愿景集中体现了世界一流大学价值追求并作为制定大学战略规划的根本依据,世界一流大学依据价值追求及资源进行理性抉择,实施差异化战略以实现特色发展,战略规划形成了连续动态的闭环系统,同时重视战略实施过程中的监控与评估。最后,根据世界一流大学战略规划的特点得出对我国"双一流"建设高校的启示,即凝练大学使命,凝聚大学发展愿景,明确大学价值追求;依据大学价值理性决策,实施差异化发展战略以实现特色发展;在战略管理中应实现动态性与连续性相统一;构建多层次目标体系,将战略转化为可实施的具体措施;构建多维度、多层次、多元化的战略评估机制。
关键词:世界一流大学; 战略规划; 战略管理; 价值追求; 战略决策
作者:耿乐乐-清华大学
节选:黑龙江高教研究. 2020,38(07)


